1. До уваги користувачів. Для подачі об"яв до розділу "Продам" у Вас повинно бути не менше 50 змістовних повідомлень або не менше року реєстрація на форумі.
    Приховати оголошення
  2. Сайт потребує рекламодавців. Звертайтесь до адміністраторів.

Предохранители

Тема у розділі 'Электрооборудование', створена користувачем adept, 28 жов 2014.

  1. vol_i_f

    vol_i_f Перевірений

    Дописи:
    420
    Область:
    Івано-Франківська
    Місто:
    Ивано-Франковск
    Модель:
    vw caddy
    Двигун:
    2.0 SDI (BDJ)
    Потужність, л.с.:
    77
    КПП:
    5МКПП
    Рік випуску:
    2004
    Колір:
    срібний металік
    #41
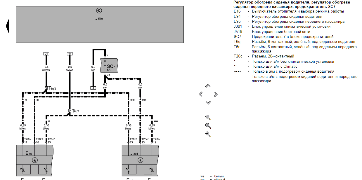
    Всім доброго вечора, щось не можу знайти запобіжник на підігрів сидінь....
     
  2. Becas

    Becas Учасник

    Дописи:
    161
    Область:
    Івано-Франківська
    Місто:
    Ивано-Франковск
    Модель:
    VW Caddy
    Двигун:
    1.4i (BCA)
    Потужність, л.с.:
    75
    КПП:
    5МКПП
    Рік випуску:
    2005
    Колір:
    Синій
    #42
    Значить потрібно запитати в Ельзи.
    Воно?
    подогрев сидений.png
     
    Останнє редагування: 30 січ 2021
  3. Noble

    Noble Спеціаліст

    Дописи:
    4,475
    Область:
    Область:
    Місто:
    Місто:
    Модель:
    VW CADDY
    Двигун:
    1.6 TDI (CAYD)
    Потужність, л.с.:
    102
    КПП:
    5МКПП
    Рік випуску:
    2012
    Колір:
    Белый
    #43
    vol_i_f та Taras72 подобається це.
  4. vol_i_f

    vol_i_f Перевірений

    Дописи:
    420
    Область:
    Івано-Франківська
    Місто:
    Ивано-Франковск
    Модель:
    vw caddy
    Двигун:
    2.0 SDI (BDJ)
    Потужність, л.с.:
    77
    КПП:
    5МКПП
    Рік випуску:
    2004
    Колір:
    срібний металік
    #44
    В тому і проблема, що моя ЕЛЬЗА не відкривається....а проблема з підігрівом є, можливо запобіжник, можливо регулятор підігріву, можливо і сам тен
    Перше повідомлення: 31 січ 2021

    Нове повідомлення: 31 січ 2021
    Дякую!


    Нове повідомлення: 31 січ 2021
    Мабуть, що воно. Тобто на підігрів сидінь окремого блоку управління немає.
     
    Noble подобається це.
  5. Noble

    Noble Спеціаліст

    Дописи:
    4,475
    Область:
    Область:
    Місто:
    Місто:
    Модель:
    VW CADDY
    Двигун:
    1.6 TDI (CAYD)
    Потужність, л.с.:
    102
    КПП:
    5МКПП
    Рік випуску:
    2012
    Колір:
    Белый
    #45
    vol_i_f, Блок есть ищите под сидением водителя
     
    vol_i_f та Чилик подобається це.
  6. Igor T.

    Igor T. Учасник

    Дописи:
    232
    Область:
    Житомирська
    Місто:
    Житомир
    Модель:
    Vw caggy ecofuel
    Потужність, л.с.:
    108
    КПП:
    5МКПП
    Рік випуску:
    2006
    Колір:
    Синій
    #46
    Добрий день. Підкажіть, будь ласка, який запобіжник забезпечує живлення номерного знаку? Відсутнє живлення на роз'ємі.
     
  7. Vipop

    Vipop Команда Клубу Команда форуму

    Дописи:
    6,334
    Область:
    Київська
    Місто:
    Бровари
    Двигун:
    1.9 TDI (BLS)
    Колір:
    Червоний Дракон
    #47
    Там хитра система. Вставте справну лампочку, живлення з'явиться.
     
    Igor T. та greek подобається це.
  8. Igor T.

    Igor T. Учасник

    Дописи:
    232
    Область:
    Житомирська
    Місто:
    Житомир
    Модель:
    Vw caggy ecofuel
    Потужність, л.с.:
    108
    КПП:
    5МКПП
    Рік випуску:
    2006
    Колір:
    Синій
    #48
    Дякую. Так і є. В іншій темі порадили. Виправив. Контакти на панелі.
     
  9. eger_bars

    eger_bars Гість клубу

    Дописи:
    5
    Область:
    Миколаївська
    Місто:
    Доманевка
    Модель:
    VW CADDY
    Потужність, л.с.:
    69
    КПП:
    5МКПП
    Рік випуску:
    2007
    Колір:
    белый
    #49
    Доброго здоровья! Может кто подскажет , подключал камеру заднего вида и что то коротнул возле магнитолы . Магнитола погасла и питание на магнит. не поступает , смотрел предохранители на вид вроди целые . С ув.
     
  10. Becas

    Becas Учасник

    Дописи:
    161
    Область:
    Івано-Франківська
    Місто:
    Ивано-Франковск
    Модель:
    VW Caddy
    Двигун:
    1.4i (BCA)
    Потужність, л.с.:
    75
    КПП:
    5МКПП
    Рік випуску:
    2005
    Колір:
    Синій
    #50
    Не в обиду, но с такими познаниями в электрике, лучше к специалисту.
     
  11. Igor T.

    Igor T. Учасник

    Дописи:
    232
    Область:
    Житомирська
    Місто:
    Житомир
    Модель:
    Vw caggy ecofuel
    Потужність, л.с.:
    108
    КПП:
    5МКПП
    Рік випуску:
    2006
    Колір:
    Синій
    #51
    Вид не катит. Посмотрите в инете какие предохранители за что отвечают. Найдите соответствующий и прозвоните. Или звоните все по очереди, если есть время.
     
  12. eger_bars

    eger_bars Гість клубу

    Дописи:
    5
    Область:
    Миколаївська
    Місто:
    Доманевка
    Модель:
    VW CADDY
    Потужність, л.с.:
    69
    КПП:
    5МКПП
    Рік випуску:
    2007
    Колір:
    белый
    #52
    Спасибо разобрался всу в порядке сам нашел причину и все работает.
     
    achtung та Igor T. подобається це.
  13. nickolay75

    nickolay75 Гість клубу

    Дописи:
    2
    Модель:
    VW CADDY
    Рік випуску:
    2008
    Колір:
    красный
    #53
    Доброго дня ! При заміні лампочки підсвітки в багажному відсіку десь трохи примкнуло , і як слідство пропало світло в салоні . Передивився всі схеми але так і не знайшов де стоїть запобіжник на підсвітку в салоні , якщо можете допоможіть будь ласка.( Машина була переобладнана в таксі в Германії на офіційному сто)
     
  14. Noble

    Noble Спеціаліст

    Дописи:
    4,475
    Область:
    Область:
    Місто:
    Місто:
    Модель:
    VW CADDY
    Двигун:
    1.6 TDI (CAYD)
    Потужність, л.с.:
    102
    КПП:
    5МКПП
    Рік випуску:
    2012
    Колір:
    Белый
    #54
    Добрый день. Гляньте под капотом
     
  15. nickolay75

    nickolay75 Гість клубу

    Дописи:
    2
    Модель:
    VW CADDY
    Рік випуску:
    2008
    Колір:
    красный
    #55
    Дякую , але згорів запобіжник під кермом 22 10а
     
    Noble подобається це.
  16. Vitalik cady

    Vitalik cady Гість клубу

    Дописи:
    8
    Область:
    Дніпропетровська
    Місто:
    Ямполь
    Потужність, л.с.:
    78
    КПП:
    5МКПП
    Рік випуску:
    2005
    Колір:
    Сірій
    #56
    Може знаєте чому перестали працювати дворники на кадіку 2005р.
     
  17. Megatrans

    Megatrans Команда Клубу Команда форуму

    Дописи:
    4,667
    Область:
    Київська
    Місто:
    Київ
    Модель:
    Opel Omega mv6 3.0
    Потужність, л.с.:
    211
    КПП:
    5МКПП
    Рік випуску:
    1996
    Колір:
    Серый
    #57
    Амори не міняли передні часом?
     
  18. Andriy83

    Andriy83 Новенький

    Дописи:
    70
    Область:
    Івано-Франківська
    Місто:
    Долина
    Потужність, л.с.:
    105
    КПП:
    5МКПП
    Рік випуску:
    2006
    Колір:
    Сірий
    #58
    Капот добре закритий?
     
  19. Vitalik cady

    Vitalik cady Гість клубу

    Дописи:
    8
    Область:
    Дніпропетровська
    Місто:
    Ямполь
    Потужність, л.с.:
    78
    КПП:
    5МКПП
    Рік випуску:
    2005
    Колір:
    Сірій
    #59
    Вроді добре, а як перевірить чи працює той замаок? Запобіжники цілі. Але машина стояла в гаражі я виїхав і побачив що капот бів відкритий, і після того вони перестали працювати. Як перевірить чи працює той дачик на замку капоту. Не працює передній і задній дворник
     
  20. Moris Ted

    Moris Ted Гість клубу

    Дописи:
    1
    Область:
    Вінницька
    Місто:
    Ярмолинцы
    #60
    Доброго всім дня
    Підкажіть КАдді3 мотор BSX (Ecofuel) без кондиціонера, де знаходиться реле вентилятора радіатора?
     

Поділитися цією сторінкою